This is an example of a HTML caption with a link.

Аппарат для проведения лазерной терапии «Узор»

Изобретение относится к медицинской технике, а именно к приборам, основанным на импульсном лазерном излучении, применяемым в терапии.

Известный аппарат применяется для лечения круга заболеваний, таких как суставной ревматизм. Отсутствие в аппарате возможности изменения (путем регулировки) импульсной мощности лазерного излучения не позволяет оптимизировать лазерное воздействие на организм пациента. Под оптимизацией понимается возможность индивидуального подбора параметров излучения при данном конкретном заболевании индивидуально для данного пациента для достижения оптимального терапевтического эффекта, с одной стороны, при недопущении избыточного облучения, с другой стороны.

К достоинствам известного аппарата относится то, что он обладает техническими характеристиками, позволяющими эффективно использовать его для лазерной терапии и диагностики в различных областях экспериментальной медицины. К недостаткам аппарата относится то, что он может работать только в стационарных условиях в силу своих габаритных размеров и веса, а также и то, что использование высокого напряжения для работы аппарата снижает его электробезопасность в целом. [7]

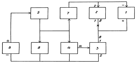
На рис. 5 представлена функциональная схема предлагаемого лазерного аппарата.

Рис.5

Полупроводниковый инжекционный излучатель 1, накопитель энергии 2, транзисторный ключ 3, генератор 4 последовательности импульсов, таймер 5, источник 6 питания, стабилизатор 7 напряжения, индикатор 8 напряжения питания.

В аппарате имеется внутренний узел контроля напряжения питания. Он с помощью светодиода сигнализирует о состоянии источника питания. При нормальном напряжении питания светодиод излучает непрерывно. При снижении напряжения питания ниже порогового уровня светодиод мигает. Это значит, что необходимо сменить источник питания или зарядить его.

Аппарат выключается повторным нажатием кнопки пуск/стоп, либо автоматически, через время, определяемое положением встроенного в схему регулятора.

Технические характеристики аппарата «Узор».

[9]

Режим излучения Импульсный

Длина волны излучения 0,89 мкм

Частота повторения импульсов 300-3000 Гц

Частота следования пачек импульсов 1-100 Гц

Длительность импульса лазерного излучения не менее 70 нс

Мощность импульса лазерного излучения 1-10 Вт

Средняя мощность лазерного излучения, регулируемая до 5 мВт

Напряжение питания 6-9 В

Максимальный ток потребления 50 мА

Максимальная потребляемая мощность 350 мВт

Время автономной работы в максимальных режимах 2 ч

Среднее время работы без технического обслуживания 2000 ч

Габаритные размеры 280 х диаметр 30 мм

Масса, не более 300 г

Диапазон рабочих температур 0-45оС